
The Next Enterprise Platform Isn't Data-Driven, It's Context-Driven
TL;DR
Context graphs capture the reasoning behind decisions by storing structured decision traces during workflow execution. These traces include the inputs considered, the policies evaluated, any exceptions or approvals, and the final outcome. By preserving this context, organizations can support consistent, auditable, and reliable AI-driven workflows without replacing existing systems of record.
TL;DR
Context graphs capture the reasoning behind decisions by storing structured decision traces during workflow execution. These traces include the inputs considered, the policies evaluated, any exceptions or approvals, and the final outcome. By preserving this context, organizations can support consistent, auditable, and reliable AI-driven workflows without replacing existing systems of record.
I have been thinking a lot about why AI agents struggle once they move beyond demos and into real enterprise workflows. They usually have access to the right systems, the right data, and the right rules. Yet they still break down in situations that humans handle every day. The issue is not intelligence or tooling. It is that the reasoning behind past decisions is rarely stored anywhere.
I kept coming back to this while reading "**AI's trillion-dollar opportunity: Context graphs" by Jaya Gupta and Ashu Garg**. It describes the same gap I see in enterprise systems: they capture outcomes, not the context behind decisions.

Most enterprise systems record what happened, not why it happened. Discounts get approved, tickets get escalated, and exceptions get granted, but the context behind those choices lives in chat threads, meetings, or someone's memory.
Context graphs change this by treating decisions as first-class data. When agents operate inside workflows and record inputs, policies, exceptions, and approvals at execution time, those traces accumulate into a shared decision memory. Over time, that context graph becomes the foundation for reliable and auditable autonomy.
Why Systems Of Record Are Not Enough#
I have seen this pattern across many enterprise teams. Systems of record are built to store official business state. They reliably capture facts such as customer status, approved pricing, ticket resolution, and account ownership. This model has worked well for reporting, compliance, and operational consistency.
The limitation becomes clear as AI adoption moves into production workflows. According to McKinsey's recent Global Survey on AI, over 88% of organizations report using AI in at least one business function, with a growing number deploying AI systems that participate directly in operational processes rather than only providing analysis.
Systems of record store outcomes but not reasoning. They capture what decision was made, not why it was made. Context, such as prior exceptions, supporting signals, human approvals, or precedent, is rarely stored in a structured form. It often lives in emails, chat tools, tickets, or meetings.
When humans run workflows, this gap is manageable. People reconstruct context from experience. When AI agents are expected to act, the missing decision context becomes a hard limit. Without access to past decision reasoning, agents treat similar cases as unrelated, even when the organization has already resolved them before.

How Agents Change Enterprise Workflows#
When AI is used only for search or analysis, it stays at the edges of work. Agents change this because they operate inside workflows. Instead of answering questions, they take action. This shift alters how enterprise systems are used and exposes gaps that were not visible before.
At a high level, agents change workflows in four important ways.
- They operate across systems: Agents combine data from multiple tools such as CRM, support systems, policy stores, and logs to make a single decision.
- They execute actions, not just retrievals: Agents update records, trigger escalations, apply changes, and request approvals instead of only returning information.
- They evaluate policies at decision time: Agents check rules and thresholds dynamically and determine when exceptions or approvals are required.
- They expose missing decision context: When edge cases appear, agents cannot see how similar situations were handled before because reasoning was never stored.
The Missing Layer: Decision Context#
In everyday enterprise workflows, decisions rarely follow a single rule or data field. They are shaped by exceptions, earlier outcomes, and signals spread across systems. A support escalation may depend on recent incidents, account value, and open renewals. A pricing decision may depend on how similar accounts were handled last quarter. This information guides the decision, even though it is not formally modeled.
Most of this context is short-lived. Some of it appears in tickets, some in chat threads, and some in meetings or reviews. Once the decision is made, only the result is saved. The CRM records the approved discount, or the ticketing system records the escalation, but the combination of signals that led there is not preserved. When the same situation comes up again, there is nothing in the system that shows how it was handled before.
People fill this gap through experience and shared understanding. Agents cannot do that. When an agent evaluates a case, it can see current data and policies, but it cannot see how similar situations were resolved in practice. Each case is treated as new, even when the organization has already made the same decision many times. This is the missing layer that limits consistent decision-making as agents take on more responsibility.

Rules are Not Decisions!#
Rules define how things are expected to work in general. Decisions record what actually happened in a specific situation when those rules were applied. Enterprise systems are good at storing rules and outcomes, but they rarely store the reasoning that connects one to the other. This difference becomes significant as agents start to operate within real-world workflows.
Consider a pricing policy that limits discounts to 10%. In practice, a larger discount may be approved if a customer has experienced recent service issues or if a similar case was previously approved. The system records the final price, but it does not record which factors were considered or why the exception was allowed. When a similar case appears later, there is no structured reference to that earlier decision.
The table below summarizes the key differences between rules and decisions in enterprise systems.
| Aspect | Rules | Decisions | | --- | --- | --- | | Purpose | Define expected behavior | Record what happened | | Scope | General and reusable | Situation specific | | Stored in systems | Yes | Limited | | Covers exceptions | No | Yes | | Includes prior cases | No | Yes | | Explains outcomes | No | Yes |
What is a Context Graph?#
A context graph is a structured representation of how decisions are made over time. It records decision events and connects them to the entities involved, such as accounts, tickets, policies, agents, and human approvers.
Each decision captures the inputs considered, the rules evaluated, any exceptions applied, the approval path taken, and the final outcome. Unlike logs or audit trails, a context graph is designed to be queried and reused so past decisions can inform future ones.
Consider a renewal workflow:
- An agent proposes a renewal discount that exceeds the standard policy limit
- The policy permits exceptions only when certain operational conditions are met
- The agent collects recent incident data from monitoring systems and open escalations from the support platform
- The agent retrieves prior renewal decisions for similar accounts
- A finance approver reviews the combined context and approves the exception
- The CRM records the final discount value
- The context graph records the inputs, exception conditions, approval, and outcome
This allows future renewal decisions to reference how similar cases were handled and why.

This type of structure becomes increasingly important as AI systems move into execution. Gartner predicts that more than 40% of agentic AI projects will be canceled by 2027, often due to weak integration with real workflows and poor handling of operational complexity.
Context graphs address this by preserving decision context as durable data, enabling agents to act with consistency, traceability, and accountability as workflows scale.
How Context Graphs Are Created
Context graphs are created during execution, at the moment a decision is made. This only works when agents operate inside the workflow itself rather than acting as external tools. The key requirement is that the orchestration layer sits in the execution path and can observe both context and action together.
In practice, context graphs are created through the following steps:
- An agent is triggered as part of a real workflow, such as renewal handling, support escalation, or incident response
- The agent gathers inputs from multiple systems, including records, policies, signals, and prior state
- Decision logic is evaluated, which may include rule checks, threshold conditions, and exception paths
- If required, the agent routes the decision to a human for approval or override
- The final action is executed, such as applying a change, escalating a case, or writing state back to a system
At each of these points, the orchestration layer records what inputs were used, what conditions were evaluated, what exception or approval path was taken, and what outcome was produced. This information is stored as a structured decision trace.
Full autonomy is not required. Human-in-the-loop workflows still generate the same traces. The difference is that the reasoning and approvals are captured as durable data rather than disappearing into tickets, messages, or meetings. Over time, these accumulated traces form the context graph that connects decisions across entities and history.
Why Context Graphs Become the Source for Decision History#
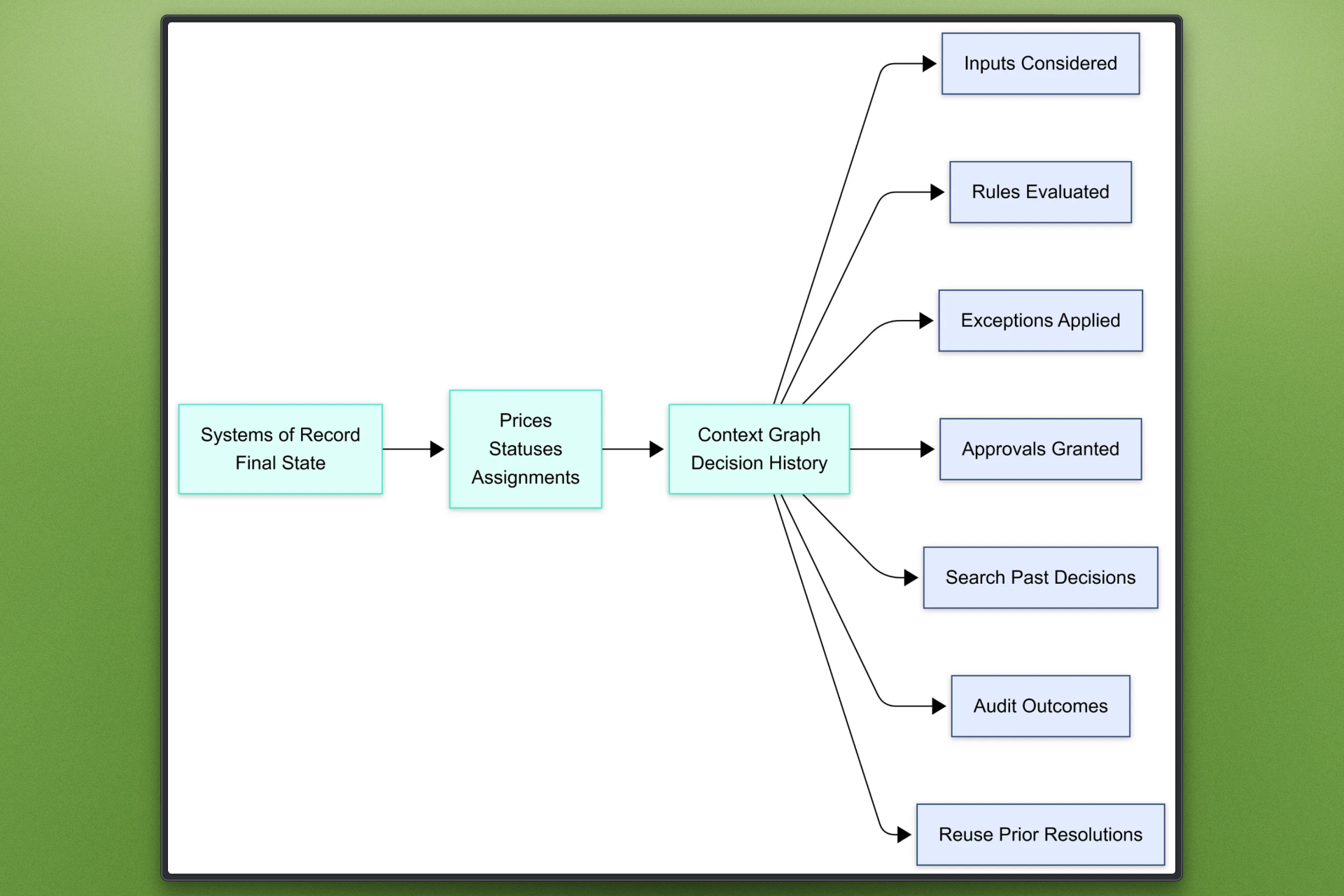
As decision traces accumulate, their value changes. What begins as individual records of agent execution turns into a reusable body of organizational knowledge. Each trace captures how a specific decision was made, including the inputs considered, the rules evaluated, the exceptions applied, and the approvals granted. Over time, these traces form a consistent history of how decisions actually happen in practice.
This makes context graphs useful in ways traditional systems of record are not. Teams can search past decisions to understand how similar cases were handled. They can audit outcomes by reviewing not only what action was taken, but also why it was allowed. When an agent behaves unexpectedly, engineers can trace its decision path instead of guessing which signal caused the issue.
Context graphs also reduce repeated decision work. Many enterprise workflows encounter the same edge cases again and again. With a structured record of prior resolutions, agents and humans can rely on precedent instead of reevaluating each case from scratch. This improves consistency across teams and time.
Importantly, context graphs do not replace existing systems of record. Those systems continue to store final states such as prices, statuses, or assignments. The context graph complements them by becoming the authoritative source for decision history, explaining how and why that state was reached.

Why Existing Platforms are Not Positioned For Decision Context#
Most incumbent enterprise platforms were not designed to capture decision context, even though they manage critical business data. Application systems such as CRM, ERP, and support platforms focus on storing current state. They are optimized to answer questions like what the record looks like now, not how or why it reached that state. Once a decision is finalized, the surrounding context is typically discarded.
These platforms also operate within functional boundaries. Each system owns its own data model and workflow. Decisions that depend on signals across multiple systems are resolved outside the software layer, often by humans synthesizing information manually. Because no single application sees the full decision process, none can reliably record it.
Data warehouses face a different limitation. They ingest data after decisions have already been made, usually through scheduled pipelines. By the time records arrive, the reasoning behind the decision is no longer available. Warehouses can show historical state changes, but they cannot reconstruct the inputs, evaluations, or approvals that led to those changes.
Capturing decision context requires being present at execution time. Incumbent platforms generally sit before or after decisions, not inside the decision path itself. That structural position makes this layer difficult for them to build.
Structural Advantages of Agent Native Platforms#
Agent orchestration systems are built to operate inside active workflows rather than around them.
Because they execute decisions instead of only storing results, they are positioned to observe the full decision process as it happens. This makes them well-suited to capture decision context in a structured and durable way.
- Presence at execution time: Orchestration layers run at the moment a decision is evaluated, and an action is taken. This allows them to capture inputs, evaluations, and outcomes without relying on later reconstruction.
- Cross-system visibility: Agents coordinate information and actions across multiple tools and services. The orchestration layer sees how these signals are combined, providing a complete view of the decision context.
- Native decision trace storage: Decision traces can be recorded directly as part of execution. This includes data sources consulted, policy checks performed, exceptions applied, and approvals granted.
- Unified handling of human intervention: Human approvals and overrides occur within the same workflow as automated actions. This makes it possible to store human and agent decisions together in a consistent format.
Key Takeaways#
- Traditional enterprise systems store final outcomes but do not retain the context behind decisions.
- Context graphs address this by capturing structured decision traces during workflow execution, including inputs, evaluations, approvals, and results.
- As enterprises adopt agent-based workflows, capturing decision context in this structured form becomes a necessary step toward consistent, observable, and maintainable AI-driven operations.

Arindam Majumder
Developer Advocate at Tensorlake
I’m a developer advocate, writer, and builder who enjoys breaking down complex tech into simple steps, working demos, and content that developers can act on. My blogs have crossed a million views across platforms, and I create technical tutorials on YouTube focused on AI, agents, and practical workflows. I contribute to open source, explore new AI tooling, and build small apps and prototypes to show developers what’s possible with today’s models.
